欢迎您光临上海青浦第一中学网站!
后台管理
  • 首页

  • 校务公开

  • 党建工作

    • 党建动态
    • 党务公开
    • 文明创建
  • 德育园地

    • 德育在线
    • 德育管理
    • 全员育人
    • 家校互动
  • 课改之窗

    • 教学研究
    • 课堂改革
    • 教学动态
    • 课程建设
  • 教育科研

    • 科研动态
    • 科研管理
    • 主题教研
    • 听课反思
  • 教工之家

    • 工会活动
    • 文明组室
  • 学生风采

    • 走出课堂
    • 团徽闪耀
    • 队旗飘飘
    • 学生会
  • 教师发展

    • 研修动态
    • 教师风采
    • 团队研修
    • 见习培训
  • 心灵驿站

    • 心理快讯
    • 心海漫游
    • 心理在线
    • 心灵鸡汤
    • 心理小报
    • 趣味测评
青浦一中2025学年九年级课程表  09-09 青浦一中2025学年七年级课程表  09-09
 
校园公告
当前位置: 首页 > 校园公告 > 正文
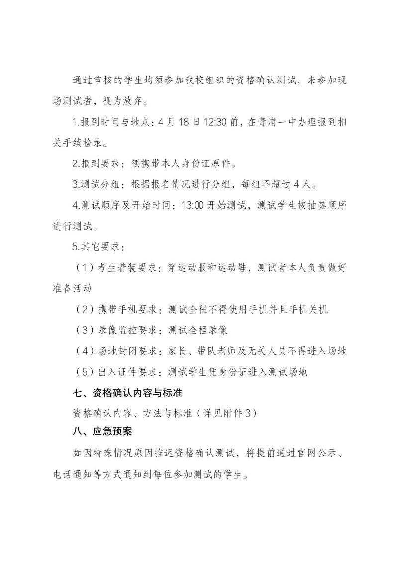
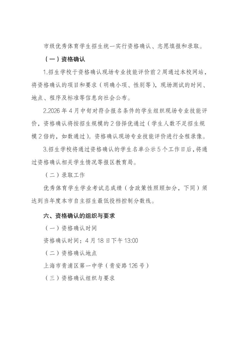
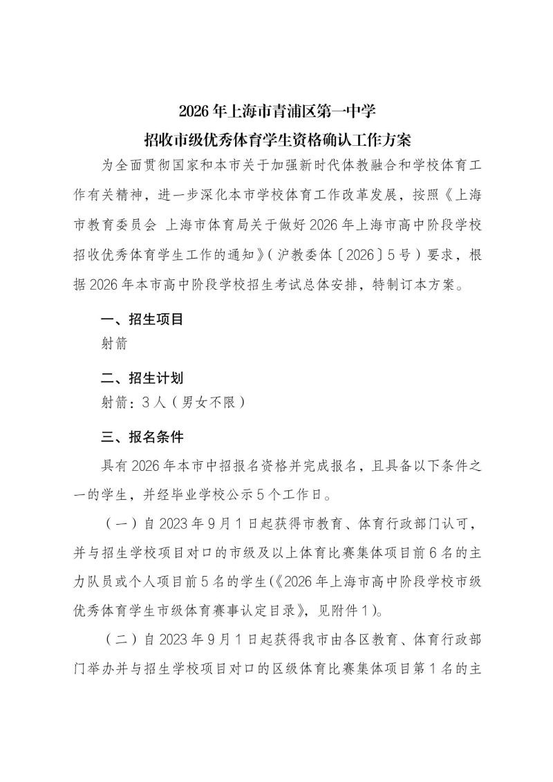
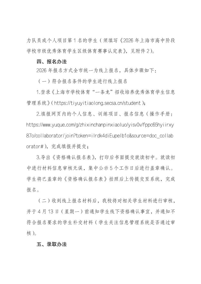
2026 年上海市青浦区第一中学招收市级优秀体育学生资格确认工作方案
发布日期:2026-03-31 09:27:01    来源:青浦区第一中学    作者:青浦一中

   
   
   
   
相关信息
  • 2026年上海市青浦第一中学招收区级艺术骨干学生资格确认工作方案
  • 2026年青浦一中招收区级优秀体育学生资格确认工作方案
  • 2026特色特长教师公示
  • 青浦一中深化新时代学校体育工作高质量发展工作方案
  • 上海市青浦区第一中学关于2025年度逾期尚未支付中小企业款项的说明

上海市青浦区第一中学    版权所有

地址:青浦区青安路126号     电话:021-69220172

技术支持:青浦教育信息中心